173-6190-9811   周老师

025-8628-9811   周老师

400-680-9811  

Super Skills社交课招生啦
来源: | 作者:xxhjscn | 发布时间: 2022-12-02 | 240 次浏览 | 🔊 点击朗读正文 ❚❚ | 分享到:

 Super Skills


社交课招生啦


专为提升宝贝们的社交技能哦!


图片
图片
图片

尊敬的各位家长朋友们,您们好!

2022年12月即将开始,星星荟现推出Super Skills社交课面向有望提高社交能力的小朋友开始招生啦~

12月,欢迎您的到来,亲爱的宝贝!

图片




图片


图片

Super Skills社交课

招生简章

图片

For The Good Times

图片

图片



招生对象

幼儿人数:4-8位

 幼儿年龄:4-6岁 


授课时长

45分钟 /课时:其中包含40分钟的上课时间和5分钟的家长沟通指导时间。


图片

报名方式与流程

江宁校区即时开课,鼓楼校区、仙林校区、江北校区开课时间另行通知。

具体上课时间、课程频率及周期烦请扫描文章底部二维码添加工作人员了解详情,或咨询各校区前台老师。




图片




图片

Super Skills

课程简介

图片

For The Good Times

图片
图片




《Super Skills》是美国密歇根大学儿童和青少年精神病学系临床从业35年的高级执业护士Judith Coucouvanis女士总结临床经验,专门写给教育ASD儿童所使用的课程。


Super Skills是什么?


以团体课方式教导孩子学习社交技能,它关注每个人的学习特征、关注每个孩子的个别目标。

本课程旨在让儿童习得的社交技巧能够有效泛化到生活中的真实情境、持续交友或融入学校和社会

 

图片


Super Skills是如何学习的?


课程重点是通过实景模拟,让孩子通过模仿、学习、应用、强化等环节,收获社交成功经验,建立发起社交互动的信心。


Super Skills适用于谁?


Super skills课程主要是设计缺乏社交技巧的儿童包括孤独症谱系障碍(ASD)与非典型广泛性发展障碍(PDD-NOS)及有伴有社交障碍的孩子。





图片
图片




图片

课程流程

图片

For The Good Times


图片
图片




1、通过一个活动或对话引出课程的主题

2、归纳总结出合适的、正确的成功步骤

3、通过情景模拟,模拟家庭环境、社会环境、学校环境中儿童可能会遇到的情境问题

4、通过多个游戏活动加深对主题内容的理解

5、和家长沟通学生上课的表现,指导家长完成课后作业。




图片
图片




图片

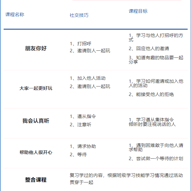
往期Super skills课程安排

图片




For The Good Times

图片
图片




图片

授课老师

图片




星星荟集团运营总园长----黄毅老师

星星荟江宁校区教学主任----桑颖老师

(持有北师大BCaBA理论课程结业证书)

图片

如果你的孩子想和别人玩却不得其法,和人玩时总被拒绝不知道怎么办,遇到困难不知道如何解决,

那快来加入我们吧!


推荐阅读

星星荟融合团课之全日制学前强化班招生简章

星星荟融合团课之半日制学前强化班招生简章

星星荟融合团课之小学强化班招生简章


关于我们

图片

星星荟(中国)是面向特需儿童、家庭及相关师资提供儿童健康发展干预训练和成人培训服务的“康教结合”的服务组织。

致力于为0-16岁自闭症、发育迟缓、语言障碍、多动障碍/注意力缺陷、行为偏差、智力障碍、社会性发展等障碍的儿童开发量身定制训练方案,并为其家庭及行业老师提供专业性培训及资质认证。

星星荟中国目前有6家中心,其中江苏南京地区有鼓楼校区、江北校区、栖霞校区,江宁校区4家中心,河南地区有2家加盟中心,合计建筑面积为15000余平。

各中心均设有专业VBMapp评估室、OT评估室,一对一训练室,小组教学活动室,情境模拟训练室,融合训练教室,职能治疗室,多感官训练室,及可以容纳百人培训的多功能厅。另有儿童睡房、多功能男女成人及儿童卫生间(可淋浴)、专业男女儿童卫生间(可淋浴)及儿童餐厅室外教学活动区。各教室教学设备设施齐全。

星星荟中国日在训600余名儿童,由星星荟美国教研中心的21位国际BCBA督导、5位台湾融合督导及香港资深言语治疗师团队持续全面支持星星荟所有中心师资教学督导工作。

每年面向社会培训认证数千名专业老师,每月开展大型公益培训2-4场,旨在最大化推动中国儿童康复专业的提升。

鼓楼校区

图片

咨询热线:025-8628-9811

地址:南京市广州路199号天诚大厦3楼+7楼(南京脑科医院斜对面)

路线:地铁2号线上海路下车换乘3路南京脑科医院站下车

仙林校区

图片




咨询热线:025-5280-9811

地址:南京市栖霞区紫东路2号(地铁2号线仙鹤门站 汉庭酒店隔壁)

路线:乘坐2号地铁到达仙鹤门地铁站,过仙林大道沿紫东路步行一个路口

江北校区

图片

咨询热线:025-5837-9811

地址:南京市江北新区葛中南路600号

路线:乘坐S8号地铁到达卸甲甸地铁站2号口出,步行或乘坐652、647路公交至芳庭潘园站下车

江宁校区

图片

咨询热线:025-8658-9811

地址:南京市江宁区秣陵街道天印大道1369号广博苑02幢218、220、222室

路线:地铁一号线天印大道下

星星荟官网

中国中心:

www.xxhjs.cn

美国中心:

autismstarfuture.com

了解更多请关注

图片

微信号|18362946836

电话号|18362946836

星星荟(中国)

图片

【END】







官方微信:

南京星星荟(XXH_DevPat)

咨询热线:

173-6190-9811

025-8628-9811
星星荟邮箱:

xxh.contact@xxhjs.cn
QQ群:

628101331
本部地址:

南京市鼓楼区广州路199号天诚大厦7楼(南京脑科医院斜对面)

声明:欢迎个人、媒体等平台转发,著作权归南京星星荟所有,商业转载请联系南京星星荟获得授权,非商业转载请注明出处为“南京星星荟” 。客服电话: 400-680-9811/025-6828-9811/173-6190-9811